海曙阿里培训陪跑/“万物到家”风口来了!阿里的淘宝闪购这样玩
宁波奥凯网络为您免费提供1688代运营,工厂短视频运营培训,GEO搜索推荐等相关信息发布和资讯展示,敬请关注!
本文笔者:尤丽芳(25年资深互联网老兵)抖音号:ohkey15857409235 微信号:15857409235
宁波奥凯盛鼎信息科技有限公司创始人,擅长海曙工业品网络营销,聚焦平台:阿里诚信通,抖音短视频等社媒,搜索引擎如百度等AI推广
上次我发了一个关于“淘宝闪购”的视频 ,好多老板追着我问细节,看来大家都看到商机了啊!没错,现在年轻人买东西,真的恨不得上一秒下单,下一秒就送到家了。而且买家类型多样化,品类已经实现全覆盖,从餐饮到3C家电、日用百货,统统都有,这个“万物到家”的风口,我们工厂老板们一定要研究一下!
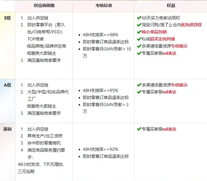
首先说说大家最关心的,如何让产品上闪购,需要满足4个硬性条件:1.要符合即时零售商机;2.要支持48小时发货;3.要支持7天无理由退换货;4.要有三无包赔服务。
具体大家关心的权益和成长路径,大家可以看下面这张图。

机会是留给有准备的人,想把产品放到这个新渠道试水的老板,可以点赞收藏一下。我是小峰老师,专注阿里运营12年,带大家玩转阿里运营。
🌟奥凯专注工业品电商 16 年,主营阿里海曙1688代运营、1688运营培训、抖音代运营、抖音培训陪跑等全网推广和培训陪跑。有海曙工业品网络营销需求,欢迎私信/留言联系我哦💕联系人:尤经理15857409235

1688代运营哪家好?工厂短视频运营培训报价是多少?GEO搜索推荐质量怎么样?宁波奥凯网络专业承接1688代运营,电话:15857409235
相关标签:阿里培训陪跑,
相关新闻:
-
2026-04-16
-
2026-04-07
-
2026-03-29
-
2026-03-25